Política de Integridad

AVCA Ingeniería y Eficiencia Energética S.A. de C.V.

Índice

  • I. MANUAL DE ORGANIZACIÓN Y PROCEDIMIENTOS
  • II. CÓDIGO DE CONDUCTA
  • III. SISTEMAS ADECUADO Y EFICACES DE CONTROL, VIGILANCIA Y AUDITORIA
  • IV. SISTEMAS ADECUADOS DE DENUNCIA
  • V. SISTEMAS Y PROCESOS ADECUADOS DE ENTRENAMIENTO Y CAPACITACIÓN
  • VI. POLÍTICA DE RECURSOS HUMANOS TENDIENTE A EVITAR A INCORPORACIÓN DE PERSONAS QUE PUEDAN PONER EN RIESGO LA INTEGRIDAD DE LA CORPORACIÓN
  • VII. MECANISMOS DE TRANSPARENCIA Y PUBLICIDAD DE INTERESES

I. MANUAL DE ORGANIZACIÓN Y PROCEDIMIENTOS

Nuestra Misión

Proveer e implementar las mejores medidas y soluciones para el aprovechamiento de las energías renovables y el uso eficiente de la energía eléctrica que el mercado mexicano necesita, ofreciendo siempre la mejor relación calidad-precio.

Nuestra Visión

Convertirnos en empresa referente de calidad técnica, humana y tecnológica en las ramas de energías renovables e ingeniería eléctrica. Desarrollar proyectos únicos que dejen una gran satisfacción en nuestros clientes.

¿Qué hacemos?

Somos una empresa de ingeniería que busca la manera más eficiente para ayudar a nuestros clientes a solucionar sus necesidades de infraestructura, nos especializamos en:

  • Sistemas fotovoltaicos
  • Iluminación
  • Instalaciones eléctricas en baja tensión
  • Comercialización de materiales y equipos
  • Tramite y gestorías ante CFE
  • Estudios de calidad y uso eficiente de la energía
  • Mantenimiento a Equipos de Aire Acondicionado
  • Mantenimiento General a edificios

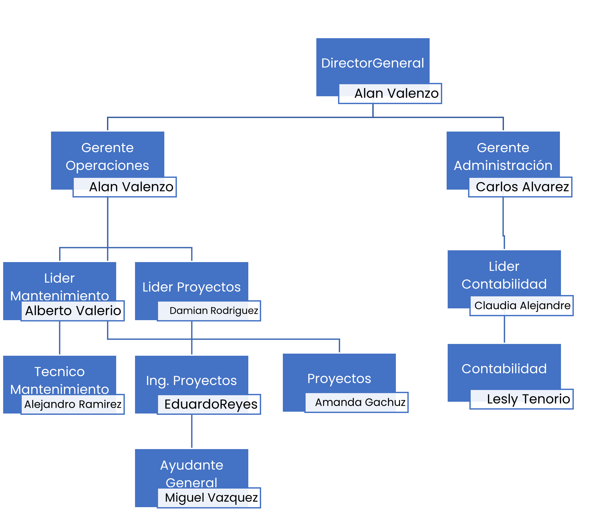
Organigrama

AV Ingeniería Organigrama

Funciones de integridad y Liderazgo

Director General:

Enfoque de responsabilidad: Estratégico y liderazgo.

  • Liderazgo de Integridad: Fomentar, comunicar y ser ejemplo de la cultura ética y la Política de Integridad de la empresa.
  • Supervisión de Cumplimiento: Asegurar que el Oficial de Cumplimiento o el Comité de Integridad cuenten con los recursos necesarios y la independencia para operar el Sistema de Denuncias y los SCVA.

Actividades dentro de la organización:

  • Organización
  • Coordinación
  • Control
  • Planificación General de la empresa.

Gerente Operaciones:

Enfoque de responsabilidad: Riesgo en ejecución y clientes.

  • Control Anti-Soborno: Verificar que todas las relaciones comerciales (búsqueda de proyectos y ejecución) y los contratos con terceros se realicen bajo los estándares del Código de Conducta.
  • Gestión de Riesgos: Supervisar que la ejecución de proyectos y las compras no generen conflictos de interés.

Actividades dentro de la organización:

  • Administración de proyectos
  • Supervisión de proyectos
  • Búsqueda de nuevos proyectos
  • Relaciones Comerciales
  • Soporte en ejecución de proyectos

Gerente Administración:

Enfoque de responsabilidad: Riesgo financiero y talento.

  • Transparencia Financiera: Administrar los recursos financieros, asegurando la veracidad de los estados financieros y la ausencia de prácticas de lavado de dinero o desvío de recursos públicos.
  • Política RRHH: Aplicar la Política de Recursos Humanos sin discriminación y evitar la incorporación de personal que represente un riesgo a la integridad.

Actividades dentro de la organización:

  • Planeación y presupuestos
  • Administración de Recursos humanos
  • Administración de recursos Financieros
  • Estados financieros

Líder de Mantenimiento:

Enfoque de responsabilidad: Riesgo en suministros y costos.

  • Integridad en Cotización: Asegurar la honestidad y transparencia en la cotización y presupuesto de proyectos de mantenimiento, evitando sobreprecios o favoritismos con proveedores de materiales.
  • Prevención de Fraude: Implementar controles para el uso eficiente de los recursos asignados a los proyectos.

Actividades dentro de la organización.

  • Cotización y presupuesto de proyectos de mantenimiento
  • Supervisión de proyectos de mantenimiento
  • Administración de proyectos
  • Control de presupuestos

Líder de Proyectos:

Enfoque de responsabilidad: Riesgo en especificación y corrupción.

  • Ética en el Diseño: Garantizar que el diseño, cotización y elaboración de proyectos especiales se realicen con la máxima calidad técnica y sin aceptar incentivos indebidos de contratistas.
  • Control Documental: Asegurar la correcta documentación de los proyectos para su posterior auditoría.

Actividades dentro de la organización:

  • Diseño, cotización y elaboración de proyectos especiales
  • Administración de proyectos
  • Implementación de proyectos
  • Control de presupuestos

Líder de Contabilidad:

Enfoque de responsabilidad: Riesgo en fraude y corrupción activa.

  • Veracidad Contable: Supervisar que el registro de todas las transacciones sea exacto, oportuno y cumpla con la normativa fiscal, evitando el uso de información falsa o manipulada.
  • Control de Pagos: Implementar procedimientos que prevengan el soborno o pagos de facilitación en el seguimiento a Cuentas por Pagar (CxP).

Actividades dentro de la organización:

  • Supervisión Contabilidad
  • Elaboración de Impuestos
  • Revisión de Nomina
  • Seguimiento a CxC y CxP

Técnico Mantenimiento:

Enfoque de responsabilidad: Riesgo en operación y ética diaria.

  • Reporte de Irregularidades: Reportar inmediatamente al Líder de Mantenimiento cualquier solicitud o indicación que contravenga el Código de Conducta o que pueda constituir un riesgo de corrupción o seguridad.
  • Uso Adecuado de Recursos: Utilizar los equipos, herramientas y materiales de la empresa exclusivamente para fines laborales.

Actividades dentro de la organización:

  • Ejecuta proyectos
  • Realiza el mantenimiento general

Ingeniero de Proyectos:

Enfoque de responsabilidad: Riesgo técnico y confidencialidad.

  • Objetividad Técnica: Asegurar que la cotización, diagramas y estudios técnicos se basen estrictamente en criterios técnicos y no en influencias externas o sobornos.
  • Confidencialidad: Proteger la información técnica y diagramas para evitar su uso indebido o difusión no autorizada

Actividades dentro de la empresa:

  • Ejecuta Proyectos especiales
  • Realiza diagramas y estudios técnicos
  • Cotiza proyectos

Proyectos:

Enfoque de responsabilidad: Riesgo en trámites y terceros.

  • Transparencia con Proveedores: Mantener la equidad y objetividad al cotizar materiales y gestionar la tramitología ante entidades externas (CFE), evitando conflictos de interés o tráfico de influencias.
  • Trato Ético al Cliente: Atender a clientes bajo los principios de honestidad y servicio, absteniéndose de ofrecer regalos o beneficios indebidos.

Actividades dentro de la organización:

  • Se encarga de cotizar materiales
  • Tramitología
  • Seguimiento a proyectos
  • Cotizar proyectos nuevos
  • Atención a clientes

Contabilidad:

Enfoque de responsabilidad: Riesgo de flujo de efectivo y auditoría.

  • Control Interno: Mantener un control riguroso sobre el manejo de caja chica y los registros de pólizas, previniendo la malversación o el registro de operaciones ilícitas.
  • Cumplimiento de CxP: Asegurar el seguimiento y pago a proveedores de manera oportuna y transparente.

Actividades dentro de la organización:

  • Registro de pólizas contables
  • Manejo de caja chica
  • Seguimiento a proveedores
  • Seguimiento a Cuentas por pagar

Proceso de Operación de AVCA Ingeniería y Eficiencia Energética, S.A. de C.V.:

                AV Ingeniería Proceso de Operación
                

1. Sistemas fotovoltaicos.

Este proceso implica una serie de pasos desde la prospección hasta la puesta en marcha.

  • Venta y Diseño: Se inicia con el contacto del cliente y una evaluación del sitio. Se diseña un sistema personalizado. Se crea una cotización detallada y se presenta al cliente. Responsable: Proyectos. Supervisión: Líder de Proyectos.
  • Trámites y Gestoría: Se gestiona el trámite de interconexión con CFE (Comisión Federal de Electricidad). Incluye la presentación de la solicitud, la firma del contrato y el seguimiento del proceso hasta la aprobación. Responsable: Proyectos. Supervisión: Líder de Proyectos.
  • Instalación: El equipo técnico instala los paneles, inversores y conecta todo el sistema eléctrico. Se realizan pruebas de funcionamiento. Responsable: Técnico en Mantenimiento, Líder de Proyectos. Supervisor: Gerente de operaciones.
  • Entrega y Mantenimiento: Se entrega el proyecto, se le explica cómo funciona el sistema y se le proporciona la documentación técnica. Se puede ofrecer un servicio de mantenimiento posterior. Responsable: Técnico de Mantenimiento. Supervisor: Líder de Mantenimiento.

2. Iluminación

Este servicio se enfoca en optimizar la iluminación para negocios, mejorando la eficiencia y el ambiente.

  • Análisis y Diseño: Evaluación de las necesidades del cliente y objetivos de ahorro. Se diseña un proyecto lumínico que especifica luminarias y sistemas de control. Responsable: Ingeniero de Proyectos. Supervisión: Líder de Proyectos.
  • Suministro y Logística: Se contactan proveedores para adquirir luminarias y componentes. Se coordina la entrega. Responsable: Contabilidad. Supervisión: Gerente de Administración.
  • Instalación y Pruebas: El equipo técnico realiza la instalación de las nuevas luminarias y sistemas de control. Se realizan pruebas de funcionamiento. Responsable: Técnico en Mantenimiento, Líder de Proyectos, Ingeniero de Proyectos. Supervisor: Gerente de operaciones.
  • Entrega: Se entrega el proyecto finalizado al cliente, se le explica el funcionamiento y se le proporciona la garantía. Responsable: Proyectos. Supervisión: Líder de Proyectos.

3. Instalaciones Eléctricas en Baja Tensión

Este servicio abarca la creación o mejora de sistemas eléctricos en edificios, residencias o industrias.

  • Venta y Proyecto: Se realiza una visita al sitio para evaluar el alcance. Se elabora un proyecto eléctrico. Se presenta una cotización detallada. Responsable: Proyectos. Supervisión: Líder de Proyectos.
  • Materiales y Proveedores: Se contacta con proveedores para la compra de insumos eléctricos. Se asegura que los materiales cumplan con las normativas. Responsable: Contabilidad. Supervisión: Gerente de Administración.
  • Ejecución del Proyecto: Se inicia la instalación, siguiendo planos y normas de seguridad. Se realizan pruebas de continuidad y aislamiento. Responsable: Técnico en Mantenimiento, Líder de Proyectos, Ingeniero de Proyectos. Supervisor: Gerente de operaciones.
  • **Entrega y Documentación: Se entrega la obra finalizada, la memoria técnica del proyecto, diagramas y garantía. Responsable: Proyectos. Supervisión: Líder de Proyectos.

4. Comercialización de materiales y equipo

Este servicio se enfoca en la venta y suministro de materiales específicos.

  • Venta y Pedido: Se reciben solicitudes de cotización. Se verifica la disponibilidad. Se genera una orden de compra o un pedido formal. Responsable: Proyectos. Supervisión: Líder de Proyectos.
  • Logística y Entrega: Se coordina la compra y el transporte. Se informa al cliente sobre el estatus del pedido. Responsable: Contabilidad. Supervisión: Gerente de Administración.
  • Seguimiento y Facturación: Se verifica que el cliente haya recibido los materiales a su satisfacción. Se emite la factura y se da seguimiento al pago. Responsable: Contabilidad, Líder de Contabilidad. Supervisión: Gerente de Administración.

5. Trámites y Gestoría ante CFE

Este servicio es un complemento del primero, o puede ser un servicio independiente. Responsable: Proyectos. Supervisión: Líder de Proyectos.

  • Asesoría y Recopilación: Se asesora al cliente sobre los requisitos y se recopilan los documentos necesarios.
  • Presentación y Seguimiento: Se presentan los documentos ante la CFE. Se da seguimiento constante hasta la aprobación y la instalación del medidor bidireccional.
  • Entrega del Servicio: Se informa al cliente de la aprobación del trámite y se le entrega el contrato de interconexión firmado.

6. Estudios de Calidad y Uso Eficiente de la Energía

Este servicio ayuda a las empresas a reducir sus costos energéticos. Responsable: Ingeniero de Proyectos. Supervisión: Líder de Proyectos.

  • Auditoría Energética: Se realiza una evaluación del consumo eléctrico. Se utilizan analizadores de energía para medir la calidad de la energía y se identifican las áreas de consumo excesivo.
  • Análisis y Propuesta: Se analizan los datos recopilados para identificar oportunidades de ahorro. Se elabora un informe detallado con hallazgos y recomendaciones.
  • Presentación y Seguimiento: Se presenta el informe al cliente, se explican las recomendaciones y se ofrece el servicio de implementación de las mejoras.

7. Mantenimiento a Equipos de Aire Acondicionado

Este servicio es crucial para la longevidad y eficiencia de los equipos. Responsable: Ingeniero de Proyectos. Supervisión: Líder de Proyectos.

  • Programación y Diagnóstico: Se agenda una visita. Se realiza una inspección y diagnóstico del equipo.
  • Mantenimiento Preventivo o Correctivo:
    • Preventivo: Limpieza de filtros, revisión de presiones, lubricación. Responsable: Técnico de Mantenimiento. Supervisión: Líder de Mantenimiento.
    • Correctivo: Reparación de averías, reemplazo de piezas. Responsable: Ingeniero de Proyectos, Técnico de Mantenimiento. Supervisión: Líder de Proyectos.
  • Reporte y Recomendaciones: Se entrega un reporte de servicio que detalla las actividades y el estado del equipo. Responsable: Proyectos, Ingeniero de Proyectos. Supervisión: Líder de Proyectos.

8. Mantenimiento general a edificios.

Este servicio es crucial para la longevidad y eficiencia de los edificios. Responsable: Ingeniero de Proyectos. Supervisión: Líder de Proyectos.

  • Diagnóstico: Se agenda una visita. Se realiza una inspección y diagnóstico para identificar la problemática.
  • Planeación: Se define el proceso, plazo y material requerido. Responsable: Ingeniero de Proyectos. Supervisión: Líder de Proyectos.
  • Mantenimiento: Se lleva a cabo el proceso de reparación, cuidando la limpieza, calidad y funcionalidad. Responsable: Técnico de Mantenimiento. Supervisión: Líder de Mantenimiento.
  • Reporte y Recomendaciones: Se entrega un reporte de servicio que detalla las actividades realizadas. Responsable: Proyectos. Supervisión: Líder de Proyectos.

II. CÓDIGO DE CONDUCTA

El presente código de conducta refleja la forma en que en AV ingeniería vivimos nuestros valores en la práctica diaria.

Misión:

Proveer e implementar las mejores medidas y soluciones para el aprovechamiento de las energías renovables y el uso eficiente de la energía eléctrica que el mercado mexicano necesita, ofreciendo siempre la mejor relación calidad-precio.

Visión:

Convertirnos en empresa referente de calidad técnica, humana y tecnológica en las ramas de energías renovables e ingeniería eléctrica. Desarrollar proyectos únicos que dejen una gran satisfacción en nuestros clientes.

Nuestros valores:

Las actuaciones de AV Ingeniería se basan en los valores de **Integridad, Excelencia, Confianza, Sostenibilidad y Rentabilidad**. Garantizando la generación de valor compartido para todos empleados, así como el crecimiento sostenible y rentable para accionistas.

  1. Artículo 1. AV Ingeniería y sus empleados están regidos por la ley. El cumplimiento de todas las leyes y regulaciones aplicables nunca debe comprometerse. Además, los empleados deberán adherirse a las normas y regulaciones internas.
  2. Artículo 2. Conflicto de Intereses; Un Conflicto de Interés se produce cuando los intereses personales de un empleado o los intereses de un tercero compiten con los intereses de AV Ingeniería. Siempre que sea posible, los empleados deberán evitar los Conflictos de Interés. Si se produjera, el empleado deberá comunicarlo por escrito o de forma verbal a su superior inmediato.
  3. Artículo 3. Manejo de información confidencial; La información confidencial es aquella que no es de conocimiento público. Los empleados no revelarán la información confidencial ni permitirán su divulgación. Esta obligación subsiste una vez extinguida la relación laboral.
  4. Artículo 4. Soborno y corrupción; Los empleados nunca deben ofrecer ni prometer un favor personal o financiero impropio u otro tipo de favor a fin de obtener una ventaja, ni deben aceptar dicha ventaja. La entrega u ofrecimiento de regalos o atenciones a clientes, proveedores o Servidores Públicos no debe exceder de un valor simbólico preestablecido $1,000.00 pesos 00/100 M.N. y nunca debe tener por objeto influir en una decisión de negocio. Cualquier obsequio de mayor valor debe ser reportado y aprobado por el Gerente de Administración.
  5. Artículo 5. Discriminación y acoso; AV Ingeniería está comprometido a mantener un lugar de trabajo libre de discriminación o acoso por origen, nacionalidad, religión, raza, género, edad u orientación sexual. Los empleados que sientan que su ambiente de trabajo no cumple con los principios pueden plantear sus preocupaciones al responsable del área de Recursos Humanos.
  6. Artículo 6. Incumplimiento; Es responsabilidad de cada empleado garantizar el pleno cumplimiento de todas las disposiciones de este Código. Todo incumplimiento podrá dar lugar a la aplicación de medidas disciplinarias, incluida la posibilidad del despido y acciones legales.
  7. Artículo 7. Comunicación de Faltas al código de conducta; Los empleados comunicarán a sus superiores inmediatos o al responsable de Recursos Humanos, toda práctica o acción que crean inadecuada o ilegal.
  8. Artículo 8. Prohibiciones; Queda estrictamente prohibido:
    • Fumar, consumir alcohol o drogas en las instalaciones de AV ingeniería o de nuestros clientes.
    • Utilizar el equipo de cómputo o bienes de la empresa para negocios externos, actividades ilegales o no éticas.
    • Participar en actividades personales durante el horario laboral que interfieran con sus responsabilidades.
    • Ofrecer a cualquier funcionario de gobierno cualquier bien o beneficio a cambio de un trato favorable.
    • El uso de información privilegiada y/o confidencial en beneficio propio.
    • Falsificación de cualquier tipo de documentos internos o externos.
    • Recibir cualquier tipo de pago de clientes, proveedores o competidores de la empresa por cualquier concepto sin la aprobación de la empresa.
  9. Artículo 9. Denuncia; Cualquier persona puede presentar de manera verbal o escrita un reporte de irregularidades a la dirección, donde muestre las faltas al código de conducta.
  10. Artículo 10. Incumplimiento al código de conducta;** Todo incumplimiento de este código dará lugar a la aplicación de medidas disciplinarias, desde amonestaciones hasta la terminación de la relación laboral.
  11. Artículo 11. Toda violación al código de conducta será resuelta por el Oficial de Cumplimiento (o el Comité de Integridad), con base en la investigación realizada, garantizando la imparcialidad y el debido proceso. El director general o gerente de administración podrá solicitar una investigación.
  12. Artículo 12. Toda la información contable y financiera de AV Ingeniería debe reflejar fielmente la naturaleza de las transacciones y debe ser preparada de acuerdo con los principios contables y la normativa legal aplicable. Queda prohibida la falsificación o manipulación de registros.

El presente código de ética y la política de integridad estarán siempre actualizadas en el link: https://avingenieria.mx/2024/politica-de-integridad-avca/

El presente código fue presentado a los empleados en una capacitación intensiva como se muestra en el Anexo I.

III. SISTEMAS ADECUADO Y EFICACES DE CONTROL, VIGILANCIA Y AUDITORIA

El Oficial de Cumplimiento es responsable de establecer un sistema adecuado y eficaz de control y vigilancia que examine de manera constante y periódica el cumplimiento de los estándares de integridad en la organización.

Control y Vigilancia.

El objetivo es garantizar el diseño, implementación, verificación y actualización de políticas, procesos, lineamientos y controles que propicien el cumplimiento de la normatividad interna y externa aplicable. Entre sus funciones se encuentran:

  • Fomentar en los Colaboradores una cultura de cumplimiento y de integridad en su conducta profesional, evitando prácticas inapropiadas o ilícitas.
  • Definición de las actividades y mecanismos internos de prevención y detección de incumplimientos.
  • Supervisar el cumplimiento de las disposiciones normativas externas e internas aplicables.
  • Implementación de los mecanismos internos de seguimiento y remediación.
  • Establecer mecanismos de información y comunicación interna para estimular el reporte de faltas administrativas, con la posibilidad del reporte directo sin observar la línea de mando en casos de urgencia o relevancia.

Auditoría.

Se cuenta con un equipo multidisciplinario de auditoría interna que desarrolla el plan de auditoría. El equipo de auditoría Interna deberá incluir la revisión de la efectividad de los controles implementados para el cumplimiento de los estándares de integridad internos, con el fin de detectar y evitar actos vinculados con soborno, corrupción, faltas administrativas o incumplimientos por parte de los colaboradores, proveedores, o terceras personas.

Supervisión y aplicación de los sistemas de control, vigilancia y auditoria.

El Oficial de Cumplimiento es el encargado de dar seguimiento a la aplicación de la presente política y de actualizar al menos 2 veces al año la misma.

IV. SISTEMAS ADECUADOS DE DENUNCIA.

La denuncia o queja sobre una irregularidad consiste en que un colaborador o un tercero relacionado informe de alguna sospecha de irregularidad. El alcance engloba la conducta requerida según el Código de Ética o la Política de Integridad. En AV Ingeniería queremos conocer cualquier infracción, conducta ilícita, malversación de fondos y actividad que suponga un peligro.

Se cuenta con un esquema multimedios de denuncia imparcial para registrar, documentar y, en su caso, investigar violaciones. Estos canales se encuentran publicados para que puedan ser consultados por colaboradores, clientes y proveedores.

Etapas del procesamiento de denuncias:

Recepción

La recepción de las denuncias se encuentra abierta para personal interno y/o a terceros, manteniendo el **carácter de anonimato**, a través de los siguientes medios:

  • Reunión privada con el oficial de cumplimiento
  • Envío de correo electrónico denuncia@avingenieria.mx
  • Buzón de quejas o sugerencias
Registro

Una vez recibida la denuncia se asignará un folio. AVCA Ingeniería se compromete a garantizar el respeto a los derechos humanos, el debido proceso y la presunción de inocencia.

Investigación

Se realizará una junta con el Oficial de Cumplimiento para determinar la gravedad de la falta. La empresa recabará evidencia e información, y se dictaminará el periodo para presentar pruebas, aclaraciones y quejas.

Determinación

Se dará un tiempo de 0 días hábiles para que la empresa pueda emitir un resolutivo final de la situación.

Aviso de privacidad sobre el trato de la Confidencialidad del uso de datos personales.

AVCA Ingeniería y Eficiencia Energética, S.A. de C.V. garantiza la protección y confidencialidad de los datos personales de quienes resulten involucrados.

De igual manera, AVCA Ingeniería ofrece atención a víctimas garantizando que las denuncias son de forma anónima, así como también, pone a su disposición asesoría jurídica y psicológica.

Sanciones.

Las infracciones resultarán en medidas disciplinarias que variarán, desde una amonestación verbal hasta la terminación de la relación laboral o comercial. Si la evidencia sugiere la probable comisión de una falta administrativa grave (como soborno, tráfico de influencias, etc.) o un hecho de corrupción, AVCA Ingeniería presentará la denuncia correspondiente ante las autoridades competentes (como la SFP o la Fiscalía) conforme a la legislación mexicana aplicable.

V. SISTEMAS Y PROCESOS ADECUADOS DE ENTRENAMIENTO Y CAPACITACIÓN.

En AV ingeniería, se tiene implementado un programa de capacitación (inducción) para todos los colaboradores de nuevo ingreso, que incluye temas relacionados a conflictos de interés, obsequios, manejo de información, y políticas de ética y cumplimiento.

AV ingeniería contará con herramientas para difundir y explicar las políticas y códigos. Se realizarán al menos 2 cursos de capacitación al año para reforzar o actualizar la política de integridad.

Las capacitaciones serán diseñadas por el equipo de auditoría interna.

Los cursos estarán diferenciados en curso de inducción y curso de actualización.

Curso de inducción:

Este curso será para personal de nuevo ingreso a AV Ingeniería y será impartido por el líder de cada área. El temario es el siguiente:

  • ¿Quiénes Somos?
  • Políticas internas (Reglamento interno de trabajo, Política de Calidad, Política de integridad Empresarial, Políticas internas de finanzas).
  • Procesos internos (Procesos de finanzas, Procesos de RH, Procesos viajes).
  • Inducción a sus actividades (Esquema jerárquico, responsabilidades, Entregable).
Cursos de Actualización:

Estos cursos se darán de manera periódica y su función es actualizar a todo el equipo de trabajo de AV Ingeniería. El temario de este curso será el siguiente:

  • AV ingeniería, sentido de pertenencia
  • Actualización a políticas internas y procesos internos
  • Noticias de la empresa o nuevos proyectos.
  • Marco Legal de la Integridad (LGRA):
    • Corresponsabilidad de particulares (Art. 24 y 25 LGRA).
    • Identificación y Prevención de Faltas Graves (Soborno, Tráfico de Influencias, Colusión - Art. 66 al 72 LGRA).

Los cursos se realizarán en la sala de capacitación y/o sala de juntas.

Al final de cada curso, se aplicará un examen de conocimientos. En caso de no tener una calificación mayor al 80% se tendrá la obligación de repetir el curso de manera virtual.

VI. POLÍTICA DE RECURSOS HUMANOS TENDIENTE A EVITAR A INCORPORACIÓN DE PERSONAS QUE PUEDAN PONER EN RIESGO LA INTEGRIDAD DE LA CORPORACIÓN.

El proceso de Recursos Humanos tiene como objetivo principal evitar la incorporación de personas que puedan generar un riesgo al cumplimiento de las políticas de integridad.

Políticas de no discriminación.

Establece los lineamientos que promuevan una cultura de igualdad laboral y no discriminación y garantizar la igualdad de oportunidades.

Principios generales de la política de no discriminación:
  • Respeto a las diferencias individuales (cultura, religión, origen étnico).
  • Promoción de la igualdad de oportunidades y el desarrollo.
  • Otorgar las mismas oportunidades de empleo sin importar: raza, color, religión, género, orientación sexual, estado civil o conyugal, nacionalidad, discapacidad.
  • Fomentar un ambiente laboral libre de discriminación, de acoso sexual y de otras formas de intolerancia.
  • Sistema de compensaciones y beneficios equitativo.
  • Respeto y promoción del equilibrio en la vida laboral, familiar y personal.

En ningún momento debe tolerar la discriminación de persona alguna por cualquier motivo que atente contra la dignidad humana.

Proceso de reclutamiento:

Para iniciar el proceso, se requerirá la solicitud formal con firma de autorización del gerente administrativo.

  1. Planificación; Explicar el motivo de la requisición, actividades y rango salarial.
  2. Publicación de la vacante; Se podrá publicar directamente o mediante agencias.
  3. Revisión y evaluación de los perfiles; Se revisarán minuciosamente, incluyendo evaluaciones psicométricas y de conocimiento. Se requerirá al menos 3 candidatos aptos. Para puestos de alta responsabilidad, se implementará un proceso de **investigación de antecedentes**, verificación de referencias y/o consulta de registros públicos.
  4. Entrevista; Se realizarán por el jefe inmediato y gerente de área.
  5. Selección; Retroalimentación para generar la carta oferta.

¿Cómo se evitará que el nuevo personal no incumpla con las normas internas y la política de integridad?

  • Se explicarán las políticas internas, incluida la política de integridad, en el programa de inducción.
  • El nuevo personal obtendrá un contrato de prueba de 1 mes, renovable hasta en 3 ocasiones, con evaluación de rendimiento, seguimiento de lineamientos y políticas.
  • En caso de que la evaluación no sea satisfactoria, no será renovado el contrato laboral.

Política de Exservidores Públicos

Se implementará un protocolo para la contratación de personas que hayan sido Servidoras Públicas en los 12 meses anteriores a su solicitud de empleo, a fin de asegurar que dicha contratación no represente un conflicto de interés o una falta administrativa, conforme a lo establecido en la LGRA.

La promoción y el desarrollo profesional también se basarán en el cumplimiento sostenido de la Política de Integridad y la demostración de honestidad.

VII. MECANISMOS DE TRANSPARENCIA Y PUBLICIDAD DE INTERESES.

AV Ingeniería deberá establecer mecanismos que aseguren en todo momento la transparencia y la publicidad de sus intereses corporativos. Reafirmamos nuestro compromiso para cooperar con las autoridades pertinentes en la investigación de sobornos y actos de corrupción. Estamos comprometidos con el cumplimiento de las leyes aplicables en contra del lavado de dinero, corrupción y financiamiento al terrorismo.

Tipo de Información que se publica.

AV Ingeniería publicará, de manera accesible y gratuita, su Política de Integridad Empresarial y todos los elementos que la conforman, conforme al Artículo 25 de la LGRA. La información publicada incluirá, al menos:

  • El Manual de Organización y Procedimientos.
  • El Código de Ética y Conducta.
  • Un resumen o descripción de los Sistemas de Control, Vigilancia y Auditoría (SCVA).
  • Los Canales del Sistema de Denuncias.
  • El Programa de Entrenamiento y Capacitación.
  • La Política de Recursos Humanos.
  • La presente sección sobre Mecanismos de Transparencia y Publicidad.

Declaración y Publicidad de Intereses.

AV Ingeniería publicará una Declaración de Intereses informando de manera formal los vínculos corporativos con personas servidoras públicas e instituciones de gobierno, así como la recepción de apoyos o beneficios provenientes de entes públicos.

Se considera información confidencial los documentos que el personal entrega al área de Recursos Humanos para la integración de su expediente laboral.

Medios para hacer públicos nuestros intereses.

La presente Política, así como nuestro Código de Ética y Conducta, deberán de ser difundidas a través de nuestra página y redes sociales:

  • Página Web: www.avingenieria.mx
  • Facebook: https://www.facebook.com/AVCA.Ingenieria
  • Instagram: https://www.instagram.com/avca.ingenieria/#

Acciones para la Transparencia.

La información publicada contará con la aprobación de la Alta Dirección y será revisada y actualizada de forma periódica. Un área específica a cargo del Oficial de Cumplimiento será responsable de su implementación y difusión.

Lo anterior con el objetivo de que pueda ser consultada por todos los colaboradores de la compañía y terceros interesados.

Atentamente

Descripción de la imagen








_____________________________

Alan Jonathan Valenzo Flores

Director General

AVCA Ingeniería y Eficiencia Energética, S.A. de C.V.